机器人技术综合了多学科的发展成果,代表了高新技术的发展前沿,知识涉及到信息技术的多个领域,融合了多种先进技术,包括机械原理、电子传感器、计算机软硬件及人工智能等,承载着培养学生综合素质的新的使命。中小学引入机器人教育,将会带来人工智能发展的新活力,是培养中小学生综合能力、信息素养的重要途径,同时在未来生活和工作的应用中抢占先机,成为机器人、AI等行业的储备人才。科科为大家总结了北京市各区出台的科技特长生招生计划及学校,供大家参考。也希望以后我们国家有更多的地方能够出台相关政策,使人工智能的开发工具和教学工具将令教育者和受教育者站在更高的起点上。
北京市 海淀区 北京市 西城区 北京市 东城区 北京市 通州区 北京市 石景山区 北京市 丰台区 北京市 朝阳区 科技特长生类型






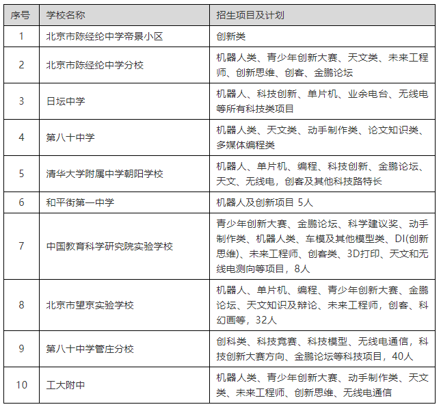
科技特长生招生项目有:机器人,无线电测向,天文,DM/DI,科技创新,单片机,模型,计算机编程,信息学奥赛,电子技术,金鹏科技论坛等。
其中四大热门类型:机器人、航模、海模车模。
机器人目前最高、最热,基本每个有科技特长生的学校都会有此类。
人工智能时代下的科技特长生培养 纵观国家及地区招生政策新动态,还未入局信息素养培养的家庭,该如何布局? 1、密切关注国家、地区招生政策与当地学校科技特长生政策; 2、随时关注国内竞赛、考试资讯。筛选具有核心权威的竞赛、考试,积极参与; 积极参与竞赛、考试的价值: 1、获取权威证书,积累科技特长生的证明材料。国内部分权威专业的竞赛与考试证书可作为孩子科技特长的参考依据。例如全国中小学电脑制作活动、NOC全国中小学信息技术创新与实践活动、NCT全国青少年编程能力等级测试等; 2、“以赛促学”、“以考促学”。通过比赛、考试可以让孩子明确学习目标,让孩子的学习更有动力;科学的评测能够让孩子清楚地知道自己的编程知识掌握程度、及时查漏补缺; 3、掌握学情,规划后续学习。家长可以通过比赛、考试的结果清晰了解孩子学习情况,让孩子及时调整学习方法和节奏,以便开展后续的学习规划。 四川省青少年科技应用促进会始终以学生素质综合发展为导向,以科创研学为导向 ,拓展劳动、历史、文创等多条研学线路,全力支持构建多元的研学体系,进一步落实研学在育人改革中承载的作用。 研学旅行学、思、游相互促进,走出从学校到学校、从课堂到课堂的封闭圈,不断地拓展教育的边界,引领学生走出学校的教室,走向更为广阔的天地,在真实的情境之中体验、合作、探究,真正形成适应未来社会发展的必备品格和关键能力。